
Левая колонка
Фильтр
поделился публикацией
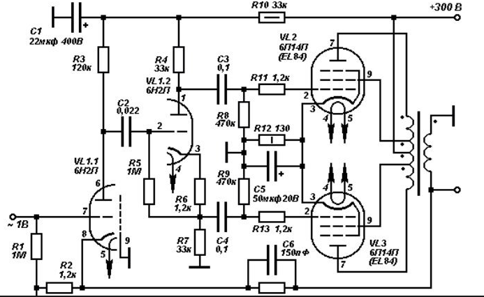
1958 год, журнал «Радио». Ультралинейный усилитель Лабутина своими руками.
Выбирая между схемами РР усилителей от авторов Манаков, Крылов и Лабутин остановился на ультралинейном. Не потому, что другие схемы хуже. По традиции создаю подборку и по мере заказа деталей выкладываю смету. Никаких радиодеталей у меня нет, буду заказывать. В списке выбранного производители: JBCAP, TDK, Россия, EPCOS, YAGEO, PANASONIC, несколько резисторов ноунейм Китай. Цель сборки получить хороший звук и сравнить с усилителем SE на EL34. Ссылка на подборку с моей акустикой и усилителем с которым буду сравнивать https://dzen.ru/suite/5e59251e-8b68-4936-8f83-9150e3a8112a Либо перейти в мои подборки и выбрать - Аудиосистема для дома своими руками (SE усилитель и акустика НОЭМА). Схема самого усилителя (мощность до 12 ват на 1 канал) Сам автор описал, с каким выходным трансформатором будет работать его схема, но не указал про блок питания. Думаю, БП, которые использует А.И. Манаков, вполне подойдут. Предварительная схема выглядит так: Трансформатор ТС180, анодное напряжени
Показать еще
63 комментария
6 раз поделились
114 классов
- Класс
На этом пока всё
Войдите в ОК, чтобы посмотреть всю ленту
57
- Елена Байрамуковаг. Кисловодск (Ставропольский край)
- Валентина Горелова (Костенко)Свердловск
- Сергей Кузьмичёв UT0MT ЛНРСвердловск
- Valeriy MatviychukNarva